
尽管当前针对艾滋病毒的抗逆转录病毒疗法非常有效,但数据显示,与没有艾滋病毒的人相比,艾滋病毒感染者似乎经历了加速的衰老,寿命缩短了五到十年...
2020-11-02
在《科学》杂志上发表的一篇评论中,哈佛大学医学院Hadi T. Nia博士和Lance L. Munn博士描述了影响癌细胞和肿瘤的四种不同的癌症物理特征以及微环境特征,有助于肿瘤生长和对强效抗癌药物的耐药性的发展...
2020-11-02
胞外囊泡(EV)是由正常和疾病细胞释放的纳米大小的囊泡,作为一种新的细胞间通讯形式,可以作为基因和药物的有效治疗载体...
2020-11-02
土壤真菌群落组成复杂多样,包括从植物病原菌到共生菌等功能多样的物种,共生菌中的丛枝菌根真菌(AMF)可帮助植物获取生长所需的磷素(P)...
2020-11-02
丹尼索瓦人是新发现的一支古老型人类,与曾广泛分布在欧洲的尼安德特人是姐妹群,对现代大洋洲、东亚、南亚和美洲原住人群有遗传贡献,是广泛关注的研究热点...
2020-11-02
近日,中国科学院精密测量科学与技术创新研究院理论与计算化学组副研究员段谟杰等利用计算模拟方法及增强采样技术,揭示磷酸化修饰对固有无序KID结构及其与KIX蛋白结合过程的调控机制...
2020-11-02
根瘤菌是一类广泛分布于土壤中的革兰氏阴性细菌,能够与豆科植物形成高度转化的共生关系,侵染豆科植物根部,形成根瘤,进而固定空气中的分子态氮以形成能够被植物利用的有机氮...
2020-11-02
自然环境中的光照强度通常在短时间内出现频繁剧烈的波动,称为波动光强...
2020-11-02
脱落酸(Abscisic acid,ABA)作为主要的植物激素之一,参与植物的生长发育与各种生物和非生物胁迫应对过程...
2020-11-02
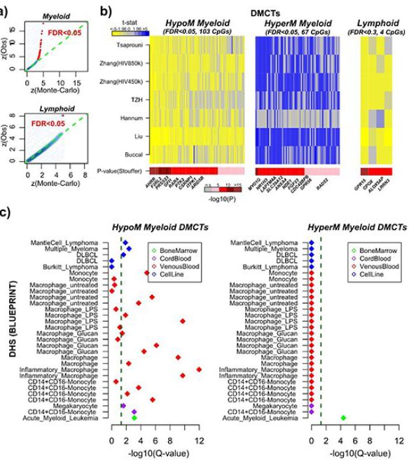
吸烟是一些复杂疾病的主要危险因素,表观遗传改变,特别是DNA甲基化(DNAm)的改变,被认为在提高疾病发生风险过程中发挥重要作用...
2020-11-02
近年来,Z型DNA(Z-DNA)的研究引发关注,但是在细胞中对其进行观测还存在困难,主要原因是缺少一种简便可靠的手段对其进行直接观测...
2020-11-02
细菌的耐药基因是自然环境中新出现的一种潜在威胁,细菌获得耐药基因,将损坏抗生素治疗的效果...
2020-11-02
日本环境省10月30日宣布,北海道大学研究人员日前在北海道的野鸟粪便中发现H5N8型高致病性禽流感病毒...
2020-11-02
尽管基于免疫的癌症治疗取得了显著的成功,但是并不是每个人都对这些方法有反应,而且癌症复发也会发生...
2020-11-02
近日,Massimiliano Mazzone教授(VIB-KU鲁汶癌症生物学中心)领导的团队与Emanuele Berardi博士和Min Shang博士合作,揭示了炎症细胞和肌肉干细胞之间的新的代谢对话...
2020-11-02
持续的COVID-19大流行已导致人类流动性发生了巨大变化,这有可能改变其他传染病的传播动态...
2020-11-02