从2017年开始,m6A修饰研究的国自然中标量迅速增加,到2022年达到了316个,尽管2023年略有下降,但仍保持在较高水平,表明m6A修饰研究持续活跃,那如何在典型研究思路上做出亮点?看看这篇文章怎么做的↓↓↓

11月5日,西北工业大学韩骅团队与第四军医大学唐都医院黄斯勇团队合作在《Leukemia》(IF=12.8)上发表了一篇题为:“YTHDC1 is a therapeutic target for B-cell acute lymphoblastic leukemia by attenuating DNA damage response through the KMT2C-H3K4me1/me3 epigenetic axis”的研究论文。
该研究发现YTHDC1在B细胞急性淋巴细胞白血病(B-ALL)细胞中高表达,并通过增强m6A修饰的KMT2C mRNA稳定性,增加组蛋白H3K4甲基化,促进DNA损伤修复。因此,YTHDC1-KMT2C-H3K4me1/me3-DDR轴可能成为B-ALL的新治疗靶点,YTHDC1抑制剂有望作为辅助化疗手段,削弱DNA损伤反应(DDR),提高化疗效果,特别是对于YTHDC1高表达的患者。

研究背景
B细胞急性淋巴细胞白血病(B-ALL)是一种起源于骨髓中早期B淋巴细胞转化的造血系统恶性肿瘤。尽管化疗和新兴疗法如CAR-T细胞治疗和单克隆抗体(例如Inotuzumab Ozogamicin)的应用已经显著提高了患者的治愈率,特别是在儿科患者中达到约80%,但对于复发或药物难治性(R/R)B-ALL患者,当前治疗方法的效果仍然有限。
DNA损伤反应(DDR)由一系列分子组成,负责检测、信号传导以及修复DNA损伤,以维持基因组稳定性。异常的组蛋白修饰,如H3K4和H3K79上的甲基化,可以通过改变染色质结构影响DDR相关因子的表达,进而影响肿瘤的发展和对化疗的响应。
先前的研究发现,与正常B淋巴细胞相比,来自R/R B-ALL患者的恶性B细胞表现出更强的DDR,而YTHDC1作为一种关键的m6A阅读器蛋白,参与了DNA修复过程,在人B-ALL细胞中高度表达。然而,YTHDC1是否直接参与DDR调节B-ALL进展和化疗难治性尚未阐明。
研究结果
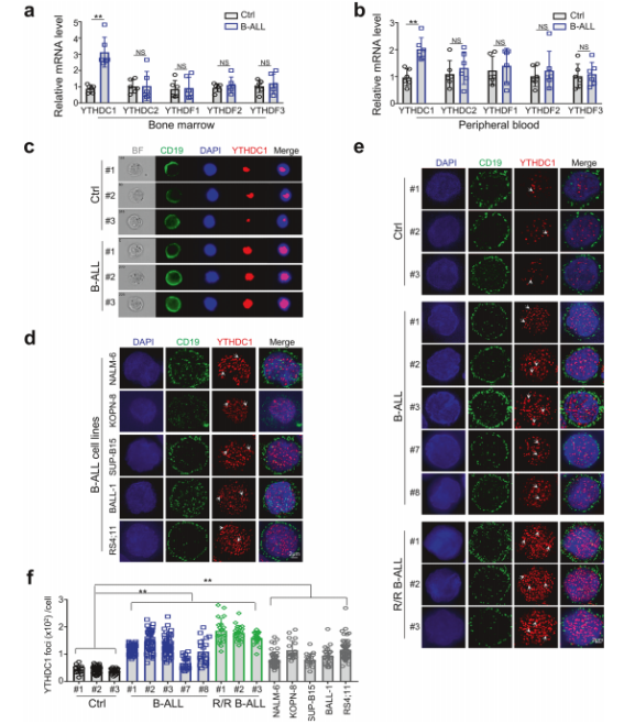
1.YTHDC 1在B-ALL细胞中高表达首先,研究团队检测了不同恶性程度B-ALL患者的B细胞中,m6A调节因子(Writer、Eraser和Reader)的mRNA表达水平并进行比较,发现在R/R B-ALL患者中检测到最高的YTHDC 1水平。

2.YTHDC 1基因敲减可减弱B-ALL细胞增殖和白血病发生
随后研究人员对B-ALL细胞系中的YTHDC 1进行敲减,结果发现YTHDC 1敲减在体外会阻碍人B-ALL细胞的细胞周期进展和增殖。体内模型实验发现,结果发现YTHDC 1敲低不仅减少了肿瘤细胞的浸润和生长,还提高了宿主小鼠的存活率。

3.YTHDC 1抑制促进DNA损伤积累并增强B-ALL细胞的化疗敏感性
基因集富集分析(GSEA)显示,YTHDC1敲低导致了DDR信号通路的显著改变。而阿糖胞苷(Ara-c)和柔红霉素(DNR)——B-ALL的一线治疗药物,通过诱导DNA损伤抑制B-ALL细胞的增殖和细胞周期进程,于是研究人员进一步探索其中联系。
最后结果证实YTHDC 1抑制促进DNA损伤积累并增强B-ALL细胞的化疗敏感性,并且,YTHDC 1敲低可与Ara-c协同增强DNA损伤。

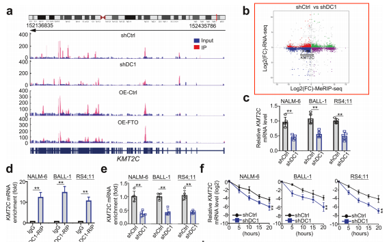
4.YTHDC 1通过KMT 2C介导的H3 K4 me 1/me 3促进DNA损伤修复
为进一步阐明YTHDC 1调节B-ALL细胞中DDR的机制,研究人员利用MeRIP-seq分析YTHDC 1敲减差异,发现促进受损DNA修复的关键酶KMT2 家族的KMT2C显著下调。
随后研究人员过表达了FTO(去除m6A修饰的关键酶),结果表明,FTO过表达显著减少了KMT2C mRNA的m6A修饰,同时其mRNA水平也随之降低。RIP-qPCR表明YTHDC1可以直接与KMT2C mRNA结合。

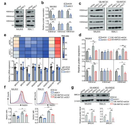
进一步的KMT2下游因子探索发现,YTHDC1敲低显著降低了H3K4me1和H3K4me3的水平。同时,YTHDC1敲低显著抑制了RAD51、BRCA1和KMT2C的表达,而这种抑制可以通过KMT2C过表达来挽救,表明YTHDC1通过KMT2C调节DDR分子的表达。

5.YTHDC 1抑制剂与Ara-c协同作用以控制YTHDC 1 B-ALL进展
最后研究回归临床价值,筛选取得人YTHDC 1的小分子抑制剂——EPZ-5676。单独或联合Ara-c处理高表达YTHDC1的B-ALL细胞系,体内外实验均显示,二者联用更显著抑制高表达YTHDC1的B-ALL进展。

又是一篇科研学者+临床医生强强联合的科研论文,这篇文章不仅在国自然热点话题上探索出亮点,而且为B-ALL的临床治疗提供了切实可行的新策略,值得学习。