内页大图
自然科学基金委生命科学部2024年度专项项目评审会议在京召开

自然科学基金委生命科学部2024年度专项项目评审会议在京召开

2024年12月3日,自然科学基金委生命科学部在北京召开2024年度专项项目评审会议。自然科学基金委党组成员、副主任张学敏院士,生命科学部主任种康院士出席会议并讲话。生命科学部副主任王璞玥主持开幕式...

2024-12-06
国家自然科学基金重大研究计划“器官衰老与器官 退行性变化的机制” 2024年度学术交流会在合肥召开

国家自然科学基金重大研究计划“器官衰老与器官 退行性变化的机制” 2024年度学术交流会在合肥召开

2024年11月22日-23日,国家自然科学基金重大研究计划“器官衰老与器官退行性变化的机制”2024年度学术交流会暨重点支持/集成项目结题审查会在合肥召开...

2024-12-04
“高端科学仪器底层创新与核心技术攻关”战略研讨会在京召开

“高端科学仪器底层创新与核心技术攻关”战略研讨会在京召开

2024年11月30日,“高端科学仪器底层创新与核心技术攻关”战略研讨会在北京召开。本次研讨会由自然科学基金委交叉科学部主办,自然科学基金委副主任吴骊珠院士出席会议并讲话...

2024-12-04
2025年度国家自然科学基金委员会与巴西州立资助机构全国委员会 双边学术研讨会项目指南

2025年度国家自然科学基金委员会与巴西州立资助机构全国委员会 双边学术研讨会项目指南

根据国家自然科学基金委员会(NSFC)与巴西州立资助机构全国委员会(CONFAP)的双边合作协议,为促进亚马逊地区的科技创新发展,支持中国和巴西科研人员开展合作交流,双方计划于2025年4月在巴西亚马逊地区联合举办学术研讨会,NSFC将资助对相关领域感兴趣的科研人员参会并开展实地科学考察,为建立双多边合作关系和后续开展实质性合作研究奠定基础...

2024-12-03
【新华社】推动科学基金法治建设 促进基础研究发展 ——《国家自然科学基金条例》看点解析

【新华社】推动科学基金法治建设 促进基础研究发展 ——《国家自然科学基金条例》看点解析

国务院近日公布修订后的《国家自然科学基金条例》,自2025年1月1日起施行。条例将如何推动科学基金法治建设?怎样落实条例相关规定,促进基础研究发展?日前,国家自然科学基金委员会有关部门负责人接受了记者的提问...

2024-12-02
Fundamental Research入选中国科技期刊卓越行动计划

Fundamental Research入选中国科技期刊卓越行动计划

根据中国科协、教育部、科技部、财政部、国家新闻出版署、中国科学院、中国工程院《关于组织实施中国科技期刊卓越行动计划二期项目的通知》(科协发创字〔2024〕41号)、《中国科技期刊卓越行动计划二期项目评审方案》及细则有关规定,经公开申报、资格审查、陈述答辩、专家委员会复核、结果公示,确定中国科技期刊卓越行动计划二期入选项目共计463项。...

2024-12-02
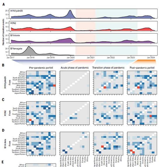
我国学者与海外合作者在季节性流感病毒的全球传播动态研究方面取得进展

我国学者与海外合作者在季节性流感病毒的全球传播动态研究方面取得进展

在国家自然科学基金项目(批准号:82130093、82073613、823B2089)等资助下,复旦大学余宏杰教授团队,联合牛津大学Moritz Kraemer教授、比利时鲁汶大学Philippe Lemey教授和皇家兽医学院Oliver Pybus教授团队在季节性流感病毒的全球传播动态研究方面取得进展...

2024-11-29
我国学者在肺癌脑转移靶向治疗耐药研究方面取得进展

我国学者在肺癌脑转移靶向治疗耐药研究方面取得进展

在国家自然科学基金项目(批准号:82072784、82072785、82273304、82303437)等资助下,复旦大学附属华山医院毛颖教授、花玮教授和迟喻丹研究员团队在免疫逃逸参与肺癌脑转移靶向治疗耐药研究方面取得进展...

2024-11-29
国家自然科学基金重大项目“恶性胶质瘤的免疫异质性及精准诊疗策略” 2024年度进展交流会在重庆召开

国家自然科学基金重大项目“恶性胶质瘤的免疫异质性及精准诊疗策略” 2024年度进展交流会在重庆召开

2024年11月20日,国家自然科学基金重大项目“恶性胶质瘤的免疫异质性及精准诊疗策略”2024年度进展交流会在重庆召开...

2024-11-28
自然科学基金委党组2024年第二次务虚研讨会议召开

自然科学基金委党组2024年第二次务虚研讨会议召开

2024年11月16日,自然科学基金委党组2024年第二次务虚研讨会议在北京召开。...

2024-11-27
国家自然科学基金委员会管理科学部 2024年第4期应急管理项目《完善城乡融合发展的体制机制研究》申请说明

国家自然科学基金委员会管理科学部 2024年第4期应急管理项目《完善城乡融合发展的体制机制研究》申请说明

为了对经济、科技、社会发展中出现的一些重大管理问题快速做出反应,及时为党和政府高层决策提供科学分析和政策建议,国家自然科学基金委员会于1997年特别设立了管理科学部应急管理项目...

2024-11-27
2025年度中日韩前瞻计划项目指南

2025年度中日韩前瞻计划项目指南

“中日韩前瞻计划”(A3 Foresight Program)是国家自然科学基金委员会(NSFC)与日本学术振兴会(JSPS)和韩国国家研究基金会(NRF)共同发起设立的合作研究项目,旨在资助中日韩三国科学家在选定领域开展合作研究,共同培养杰出科技人才和解决区域性科学问题,促进提升亚洲地区的科研水平与世界影响力...

2024-11-26
《2025年度国家自然科学基金项目指南》征订通知

《2025年度国家自然科学基金项目指南》征订通知

国家自然科学基金委员会主编的《2025年度国家自然科学基金项目指南》(以下简称《项目指南》)预计于2025年1月中旬正式出版,届时将以电子和纸质两种形式同步刊出。电子版可通过我委门户网站在线阅览...

2024-11-25
关于发布2024年度国家自然科学基金专项项目 ——“先进IC制造装备共性基础”申请指南的通告

关于发布2024年度国家自然科学基金专项项目 ——“先进IC制造装备共性基础”申请指南的通告

国家自然科学基金委员会工程与材料科学部现发布2024年度国家自然科学基金专项项目——“先进IC制造装备共性基础”申请指南...

2024-11-25
关于发布2024年度国家自然科学基金专项项目

关于发布2024年度国家自然科学基金专项项目

国家自然科学基金委员会工程与材料科学部现发布2024年度国家自然科学基金专项项目——“人工智能赋能工程科学前沿探索”申请指南...

2024-11-25
管理科学部关于征集2025年度重大项目立项领域建议的通告

管理科学部关于征集2025年度重大项目立项领域建议的通告

为了进一步完善重大项目立项机制,做好重大项目的立项和资助工作,管理科学部根据《国家自然科学基金重大项目管理办法》的规定,面向科技界征集重大项目立项领域建议...

2024-11-25