2025国自然基金,公布初审结果:
注意,4月29日前会公布初审结果。
目前,已有多位申请人表示:提交的2026年国自然项目的状态,变成了已审核。
“已审核”代表啥?

申请人登录基金委ISIS系统,查看已提交的申请书“状态”,一共有3种:
1.当申请书状态显示“等待依托单位确认”的时候,表示您的申请书已提交到依托单位。依托单位可能正在进行申请书形式审查。
2.当申请书状态显示“NSFC未审核”的时候,表示您的申请书已由依托单位提交NSFC,等待NSFC审核。
3. 当申请书状态显示为“NSFC已审核”时,表示本次申请被NSFC正式引入数据库并进入申请书的形式审查阶段。
01
NSFC已审核 ≠ 申请书被受理
申请书状态显示为"NSFC已审核",是否表示你的申请书就会被送审呢?
并不是!
在进入通讯评审之前,NSFC会对申请书进行“形式审查”,确认你的申请书形式合格,才会被顺利送入下一流程。
"NSFC已审核"只是申请书的一个状态,与实际的形式审查结果无直接关系,如果非要说有关,恐怕只是你有资格可以进入形式审查而已。真正的通过初审与否,需要等待国家自然科学基金委发布初审结果通告后。
近三年不予受理的原因主要有以下情况:

三年不予受理的原因(图源:口袋科研)
02
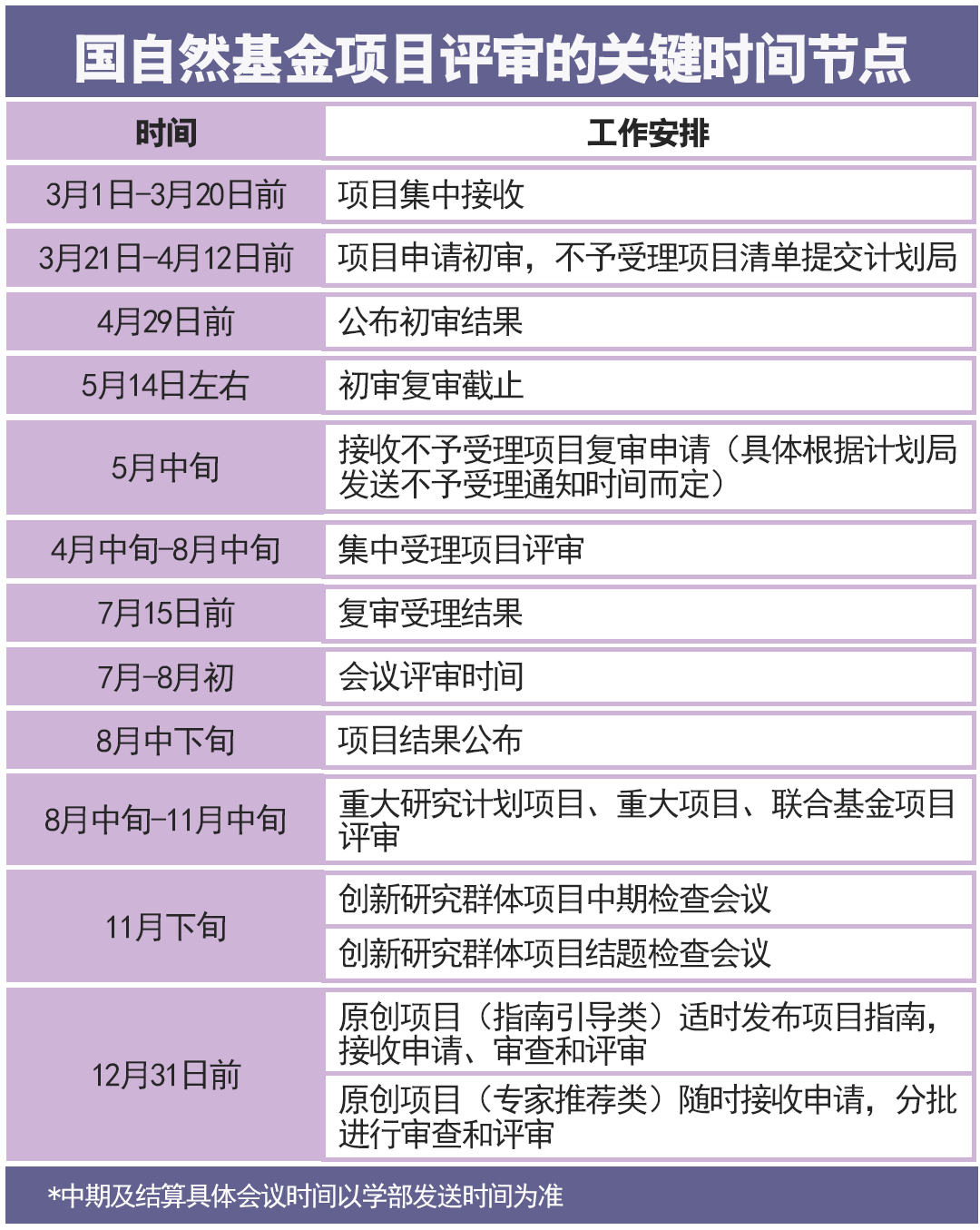
国自然申报流程和时间节点
一起看看科学基金评审和管理全过程。

NSFC项目评审过程(图源:NSFC)

NSFC项目管理过程(图源:NSFC)
其中主要有四个重要时间节点:初审结束、复审申请时间、集中受理评审时间、会议评审时间。

初审结果:今年4月29日前公布
集中接收期项目初审结果通常在每年4月底或5月初公布。自然科学基金委将于2026年4月29日前公布集中接收期申请项目初审结果,并受理复审申请。
资助结果:8月中下旬公布
国家自然科学基金项目一般从接收至审批完成需要5个月左右时间。
集中接收的大部分项目类型,资助结果一般在当年8月中下旬公布,其余项目根据项目评审进程陆续公布。非集中接收期项目的资助结果按照自然科学基金委发布的指南和评审进程陆续公布。具体情况见基金委网站通知通告。
只要有恒心,有毅力,夯实基础,坚持申请,相信一定可以守得云开见月明。
8月,祝大家基金上榜!