
2026 年 3 月 3 日,武汉大学生命科学学院院长李国红教授团队联合泰康医学院(基础医学院)罗孟成教授团队在 Nucleic Acids Research 在线发表题为“DAXX governs the silencing of LINE1 during spermatogenesis in mice”的原创性研究成果...
2026-03-13
近日,国家代谢性疾病临床医学研究中心、中南大学湘雅二医院刘姗姗教授团队在 Journal of Nanobiotechnology 上发表了题为“Extracellular vesicles from alveolar macrophages promotes pulmonary fibrosis through suppression of lung alveolar regeneration”的原创性论文...
2026-03-12
2026 年 3 月 5 日,四川大学华西医院邹炳文教授、仝爱平研究员和郭刚教授等合作在 Signal Transduction and Targeted Therapy 上发表题为“Unleashing the potential of bimetallic nanobomb-mediated STING pathway to enhance bispecific T-cell engager against colorectal cancer photo-immunotherapy”的论文...
2026-03-11
南京医科大学公共卫生学院尹先勇教授团队联合东芬兰大学Markku Laakso教授团队在 Diabetes Care 发表题为“大规模芬兰前瞻性队列研究血浆代谢物与2型糖尿病风险及实验室指标的关联(Plasma Metabolite Associations for Risk and Laboratory Measures of Type 2 Diabetes in a Large-Scale Finnish Prospective Cohort)”的研究论文...
2026-03-10
2026年2月18日,北京大学教授、宁波海洋药物研究院高端药物制剂与药用材料研究中心首席科学家王坚成团队在 Bioactive Materials 在线发表了题目为“Splenic dendritic cell-targeting mRNA transfection of H-type ionizable lipid-based LNPs for enhancing tumor immunotherapy”的最新研究成果...
2026-03-10
苏州大学药学院副院长李盛亮教授,主要聚焦于生物光子学与纳米医学范畴,发展光热磁技术实现精准与高效低毒的重大疾病治疗、生物成像和生物活性调控。近期,发表相关研究成果。...
2026-03-05
“窥一斑而知全豹”,蕴含着从局部信息推演整体结构的智慧。该理念贯穿何爱彬实验室的研究,形成了由“窥一斑的新技术开发”到“基础机制解析”再到到“临床应用转化”的研究路径...
2026-03-05
2026年1月,四川大学华西医院宋欢研究员团队在 European Journal of Epidemiology 发表题为“DiNetxify—a python package for three‑dimensional disease network analysis based on electronic health record data”的研究论文...
2026-03-05
2026 年初,国际著名学者、欧洲科学院院士、新加坡国家科学院院士、新加坡国立大学终身讲席教授陈小元因被指控涉及不端行为,被新加坡国立大学解聘,陈小元否认全部指控,并称将提起上诉...
2026-03-04
据Cell Press报道,2月18日,暨南大学苏炳添教授、李风煜教授合作在Cell Press细胞出版社旗下期刊《Cell Reports Physical Science》上发表了题为“Multidimensional Signal Decoding via Anisotropic Hydrogels for Motion Monitoring”的综述文章...
2026-03-04
安徽医科大学卜俊杰副教授,研究方向为发展新型非侵入式闭环神经调控方法(神经反馈,脑机接口,电刺激等)并探索其在成瘾,强迫,帕金森等脑疾病上的干预效果及其机制。...
2026-03-04
近日,南京医科大学公共卫生学院尹先勇教授团队联合东芬兰大学Markku Laakso教授团队在 Diabetes Care 发表题为“大规模芬兰前瞻性队列研究血浆代谢物与2型糖尿病风险及实验室指标的关联(Plasma Metabolite Associations for Risk and Laboratory Measures of Type 2 Diabetes in a Large-Scale Finnish Prospective Cohort)”的研究论文...
2026-03-03
近日,广东省人民医院肿瘤医院副院长、 乳腺肿瘤科主任王坤教授团队领衔开展的neoCARHP研究(早期HER2阳性乳腺癌新辅助治疗优化研究)成果,在国际顶级临床肿瘤学期刊 Journal of Clinical Oncology 上正式发表...
2026-03-02
近日,青岛大学两位“泰山学者”教授团队相继聚焦癌症放疗增敏与精准催化治疗领域,突破现有技术瓶颈,为癌症精准治疗提供全新思路...
2026-02-28
2026年1月19日,厦门大学医学院神经科学研究所冷历歌教授和张杰教授团队在 Autophagy 杂志上发表题为“Metabolites released from apoptotic cells in central nervous system orchestrates the pathological process of Alzheimer disease through improving autophagy”的研究论文...
2026-02-26
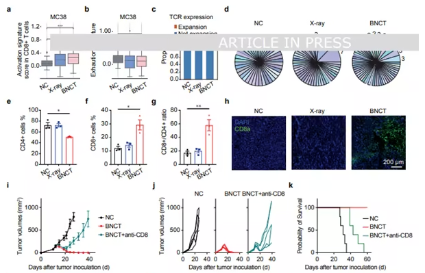
2026年1月8日,北京大学化学与分子工程学院刘志博(刚荣获陈嘉庚青年科学奖)团队与北大-清华生命科学联合中心曾泽贤团队合作,在 Nature Communications 上发表了题为 Boron neutron capture therapy preserves immune cells and induces robust anti-tumour immunity in preclinical mouse model 的研究文章...
2026-02-26