肝细胞癌(HCC)占原发性肝癌的 80%-90%,是全球第六常见的恶性肿瘤,也是癌症相关死亡的第四大原因,给全球带来了巨大的健康负担。对于中晚期肝细胞癌患者,全身性治疗已变得至关重要,能显著提高生存率。分子靶向疗法的引入彻底改变了肝细胞癌的治疗方式,索拉非尼(sorafenib)成为首个在无法切除的病例中显示出生存优势的药物。此后,仑伐替尼(Lenvatinib)作为索拉非尼的替代药物脱颖而出,具有与索拉非尼相当的疗效,同时安全性更高,得到了广泛的临床应用。
然而,尽管取得了这些进展,肝细胞癌患者的中位总生存期(mOS)并未显著改善,主要原因是产生了获得性耐药。耐药不仅降低了治疗效果,还可能加速肿瘤进展,最终导致更差的临床结果。因此,阐明仑伐替尼耐药的分子机制并开发有效的应对措施对于临床和公共卫生具有紧迫的重要性。已证实肝癌细胞中激酶通路的激活以及细胞系的转变会导致不同程度的仑伐替尼耐药性。然而,目前尚不清楚这种耐药性是否是通过肿瘤细胞自身的自分泌或旁分泌机制产生的。

2026年4月5日,复旦大学樊嘉等团队合作在Signal Transduction and Targeted Therapy 在线发表题为“Activation of Nerve Growth Factor signaling limits the response to lenvatinib in hepatocellular carcinoma”的研究论文,该研究发现源自肝癌细胞的一种神经分泌因子——神经生长因子(NGF)是仑伐替尼耐药性的关键介质。

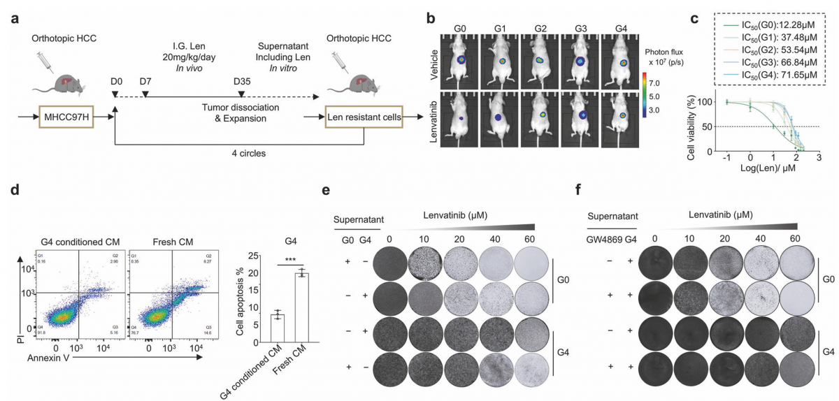
通过创新的体内-体外交叉循环策略,该研究建立了一个表型稳定的仑伐替尼耐药肝癌细胞系(LenR 细胞)。通过对培养基进行蛋白质组学筛选,并随后进行功能验证,该研究证明了 NGF 的分泌随着耐药性的获得而逐渐增加。从机制上讲,该研究发现 SRPK1-SRSF1 轴通过调节其前体转录物的可变剪接来驱动 NGF 的产生,特别是促进了一种较短、翻译效率更高的异构体(proNGF-B)的表达。随后,升高的 NGF 通过其高亲和力受体 TrkA 激活非经典 MAPK 通路(MEK5-ERK5),从而在持续的酪氨酸激酶抑制剂压力下维持肿瘤细胞的存活和增殖。关键在于,通过将 TrkA 的药物靶向治疗与临床已批准的抑制剂 larotrectinib 相结合,能够恢复仑伐替尼在患者来源的类器官和异种移植模型中的敏感性,从而产生显著的协同抗肿瘤效果,且未出现毒性加剧的情况。对两个独立患者队列的临床分析进一步证实,NGF 表达水平的升高与仑伐替尼的不良反应、更短的无复发生存期以及更差的总体生存率显著相关。总之,该研究揭示了肿瘤源性 NGF 在通过精确的转录后调控回路协调适应性信号传导方面所起的关键且此前未被充分认识到的作用,并提出了一个易于转化、基于生物标志物的联合治疗策略,以克服肝细胞癌中仑伐替尼的耐药性。