内页大图
【动物造模】-糖尿病大鼠的SOD活性与抗氧化剂治疗对机体抗氧化状态的影响

【动物造模】-糖尿病大鼠的SOD活性与抗氧化剂治疗对机体抗氧化状态的影响

探究糖尿病大鼠主要脏器SOD活性及蛋白表达水平的变化,并观察抗氧化剂N-乙酰半胱氨酸(N-acetylcysteine,NAC)短期治疗(4周)后对机体抗氧化状态的影响...

2022-02-08
【动物造模】-尿通卡克乃其片大鼠长期毒性实验的血液指标变化

【动物造模】-尿通卡克乃其片大鼠长期毒性实验的血液指标变化

探讨尿通卡克乃其片大鼠长期毒性试验血液学指标变化...

2022-02-08
【动物造模】-血压的性别差异与小鼠肾脏钠离子通道的关系

【动物造模】-血压的性别差异与小鼠肾脏钠离子通道的关系

研究雌雄小鼠的血压、肾脏尿钠排泄以及相关的肾脏钠离子通道和信号通路,初步探讨血压的性别差异与肾脏钠离子通道的关系...

2022-02-08
【动物造模】-脉络膜上多电极阵列植入术

【动物造模】-脉络膜上多电极阵列植入术

视网膜色素变性(Rp)是一种遗传性退行性视网膜疾病,它会导致光感受器和视网膜色素上皮(RPE)的特异性丢失,并伴有严重的视力损害...

2022-02-06
【动物造模】-小鼠痤疮模型

【动物造模】-小鼠痤疮模型

为不同的实验目的选择合适的小鼠痤疮模型对于研究痤疮的发病机理和评估抗痤疮药物的有效性非常重要...

2022-02-06
【动物造模】-间歇性断食对老年前期肥胖大鼠肠道菌群及代谢的影响

【动物造模】-间歇性断食对老年前期肥胖大鼠肠道菌群及代谢的影响

研究间歇性禁食对老年肥胖大鼠新陈代谢和肠道菌群的影响...

2022-02-06
【动物造模】-大鼠椎间盘髓核细胞体外凋亡模型的建立

【动物造模】-大鼠椎间盘髓核细胞体外凋亡模型的建立

建立大鼠椎间盘髓核细胞体外凋亡模型...

2022-02-06
【动物造模】-青蒿琥酯对实验性自身免疫性脑脊髓炎小鼠的神经保护作用及细胞自噬的影响

【动物造模】-青蒿琥酯对实验性自身免疫性脑脊髓炎小鼠的神经保护作用及细胞自噬的影响

如何研究青蒿琥酯对实验性自身免疫性脑脊髓炎(EAE)小鼠的神经保护和自噬作用?...

2022-02-06
【动物造模】-利用仿生肠芯片研究新冠病毒感染诱发肠组织损伤获进展

【动物造模】-利用仿生肠芯片研究新冠病毒感染诱发肠组织损伤获进展

新型冠状病毒(SARS-CoV-2)感染已导致全球大流行,构成重大公共卫生危机,严重威胁人类健康...

2022-02-06
【动物造模】-怎么做好青光眼动物模型的相关验证?

【动物造模】-怎么做好青光眼动物模型的相关验证?

青光眼是一种神经退行性疾病,其病理特征是视网膜神经节细胞(RGC)死亡...

2022-02-06
【动物造模】-如何建立痰瘀互结证慢性心肌缺血小型猪模型?

【动物造模】-如何建立痰瘀互结证慢性心肌缺血小型猪模型?

静脉注射维生素D3(VD3)和异丙肾上腺素以建立高脂慢性心肌缺血的小猪模型...

2022-02-06
【动物造模】-姜黄素对沙漠干热环境大鼠生存率影响的实验

【动物造模】-姜黄素对沙漠干热环境大鼠生存率影响的实验

讨论姜黄素对沙漠干热环境下大鼠生存率的影响...

2022-02-06
【动物造模】-血管紧张素(1-7)对糖尿病大鼠海马GFAP、GDNF表达和认知功能的影响

【动物造模】-血管紧张素(1-7)对糖尿病大鼠海马GFAP、GDNF表达和认知功能的影响

观察血管紧张素(1-7)[Ang(1-7)]对糖尿病海马中神经胶质纤维酸性蛋白(GFAP),神经胶质细胞源性神经营养因子(GDNF)的表达和认知功能的影响...

2022-02-06
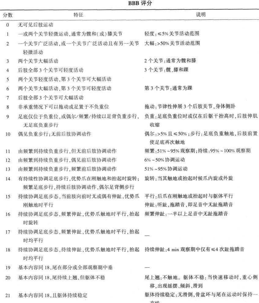
【动物造模】-脊髓损伤动物模型的行为学评价研究进展

【动物造模】-脊髓损伤动物模型的行为学评价研究进展

国内外已经建立了脊髓挫伤、压迫损伤、横断损伤、缺血损伤、牵张损伤和化学损伤等多种SCl动物模型,并且开展了部分神经保护药物的药效学筛选...

2022-02-06
【动物造模】-脂多糖对裸鼹鼠肺脏组织影响的初探

【动物造模】-脂多糖对裸鼹鼠肺脏组织影响的初探

观察和分析脂多糖(lipopolysaccharide,LPS)对裸鼹鼠肺脏组织形态结构和病理学相关指标的影响,初步探讨裸鼹鼠是否存在LPS 耐受...

2022-02-06
【动物造模】-移植不同饲料利用效率猪的粪便可定向改变伪无菌小鼠的生长性能

【动物造模】-移植不同饲料利用效率猪的粪便可定向改变伪无菌小鼠的生长性能

通过将不同饲料利用效率猪的粪便移植至伪无菌小鼠,探讨其对受体小鼠生长性能的影响规律,并初步揭示其机制...

2022-02-06